您当前的位置:成果库 > 一种相控阵雷达降维四通道抗主副瓣干扰的方法
基本信息
- 成果类型 高等院校
- 委托机构 西安电子科技大学
- 成果持有方 西安电子科技大学
- 行业领域 数据分析处理
- 项目名称 一种相控阵雷达降维四通道抗主副瓣干扰的方法
- 知识产权 发明专利
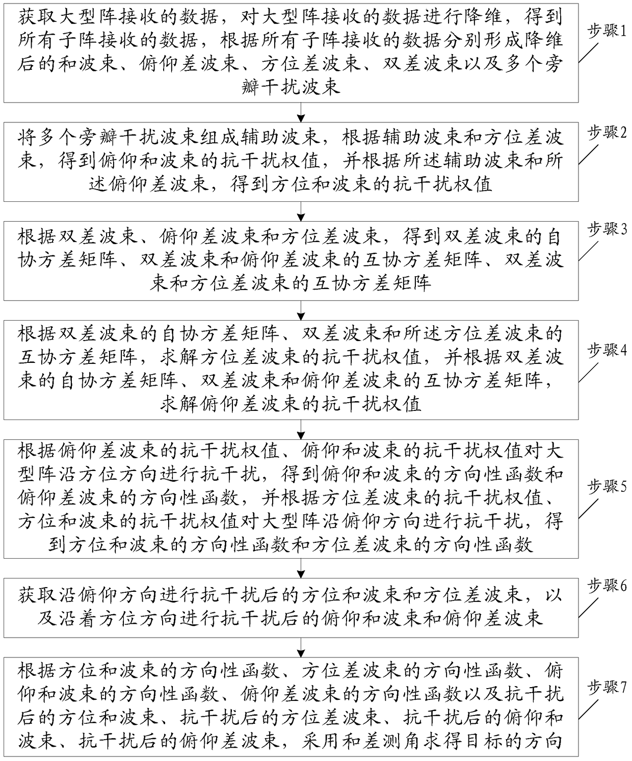
- 项目简介 本发明属于信号处理领域,公开了大型降维四通道抗主副瓣干扰的方法。包括:根据所有子阵接收的数据分别形成降维后的和波束、俯仰差波束、方位差波束、双差波束以及多个旁瓣干扰波束;得到俯仰和波束的抗干扰权值,方位和波束的抗干扰权值;根据双差波束、俯仰差波束和方位差波束,得到双差波束的自协方差矩阵、双差波束和俯仰差波束的互协方差矩阵、双差波束和方位差波束的互协方差矩阵;求解方位差波束的抗干扰权值和俯仰差波束的抗干扰权值;获取沿俯仰方向进行抗干扰后的方位和波束和方位差波束,以及沿着方位方向进行抗干扰后的俯仰和波束和俯仰差波束;采用和差测角求得目标的方向。
-
交易信息
- 意向交易额 面议
- 挂牌时间 2017/12/22
- 委托机构 西安电子科技大学
- 联系人姓名 王小刚
- 联系人电话 15802954800
- 联系人邮箱 745490733@qq.com
- 分享至:


463
2018/08/25
咨询成果
发布成果